返回首页
高新消防:进重点单位开展扫黑除恶宣传活动

 为强化冬春扫黑除恶专项斗争宣传力度,广泛发动群众积极参与,扩大知晓率,2月15日下午,大队在辖区重点单位开展节后消防安全检查中 ,积极开展“扫黑除恶”宣传进企业活动。

1

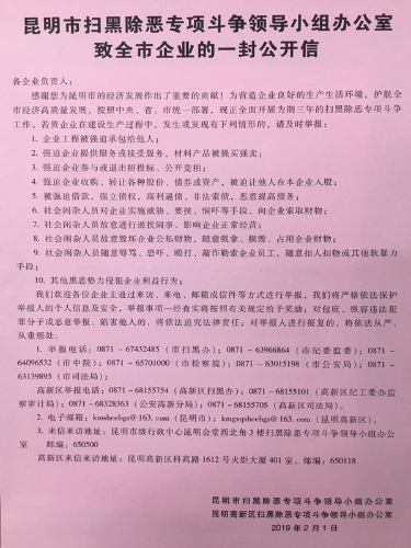
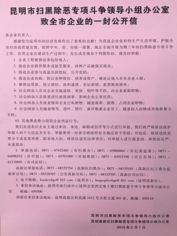
 活动中,大队宣传人员发放张贴《昆明市扫黑除恶专项斗争领导小组办公室致全市企业的一封公开信》、《昆明市群众举报暴力恐吓犯罪线索奖励办法》,并宣传“扫黑除恶”工作的重大意义,告知黑势力的危害性以及举报方式、要求等,鼓励引导工作人员自觉遵守法律法规。并结合工作实际,全面宣传火灾发生的规律、特点及其危害性,针对如何开展企业火灾隐患自查、如何进行逃生自救、安全用火用电等基本常识,同时详细讲解消防工作中遇到的消防诈骗,如征订消防杂志、参加消防培训、消防证办理等。

2

 通过开展消防安全、扫黑除恶宣传活动,不仅极大调动工作人员参与扫黑除恶专项斗争的积极性,同时也增强了消防安全意识和防范能力,为共同创造一个更安全、更和谐的社会环境奠定了坚实基础。

3

4

(消防大队 供稿)